Placeholder Picture
Placeholder Picture
Placeholder Picture

I have designed, and am currently working on, a number of small items for use with this vintage computer - on which I spent far too many hours, back in the day!

Placeholder Picture

RS423 to USB adapter for connecting your Beeb to any modern device with a USP port

Placeholder Picture

A piece of equipment with which to test if a 6502 CPU is faulty or fake.

Placeholder Picture

An individual 5-pin "Domino" DIN plug used for the RS423 connector.

Placeholder Picture

Replica keyboard cable for the BBC Micro. As close as you'll get to the original pattern!

Placeholder Picture

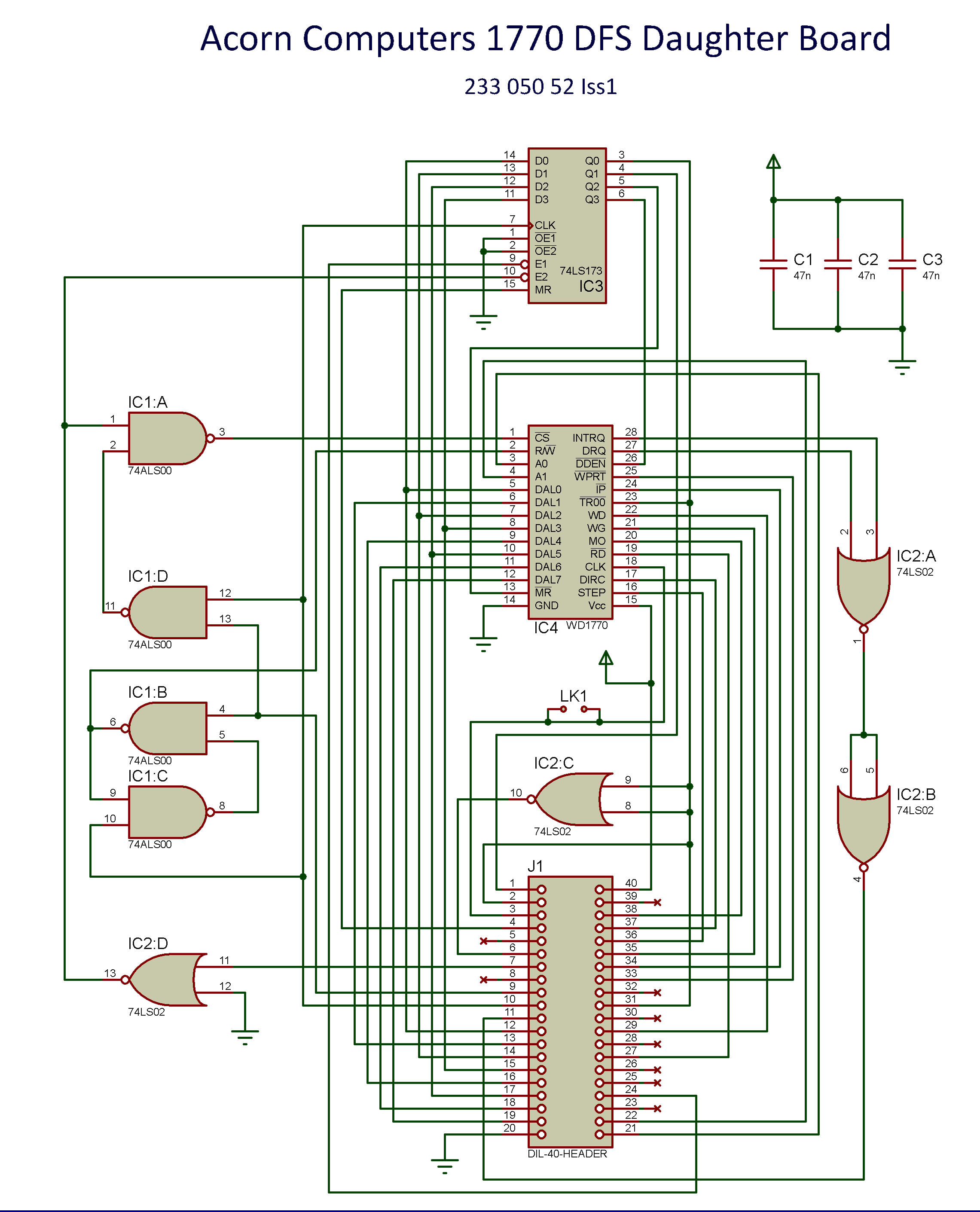
Reverse engineered 1770 DFS daughter board circuit diagram. I'll soon be able to supply replica PCB's for anyone who has a damaged one.